マイナンバーと法人番号 マイナンバーの会社提出方法。法人マイナンバー検索
マイナンバーの運用が2015年の10月から開始されました。
個人番号(マイナンバー)と法人番号がリンクし給与の支払いの流れが数字で報告され
税務署では1個人に支払われた報酬や給与が容易に個人番号マイナンバー単位で把握されることになりました。
ここでは、どのように個人番号が勤務先に活用され、どのように収集され、どう活用するか、また
ネットで法人番号が検索できる方法と仕組みについてお知らせします。
○マイナンバーの収入報告と脱税対策
今までは
企業A→個人Aに給与・報酬支払い
企業B→個人Aに給与・報酬支払い
企業C→個人Aに給与・報酬支払い
があった場合、
個人Aはそれぞれからの支払い明細を元に
税務署に対して
「企業Aからの支払い調書」
「企業Bからの支払い調書」
「企業Cからの支払い調書」
の3つを証拠として送付し確定申告をしていました
Aの申告しかしていなくてもB及びCの支払いは無申告にしていても
気づかれない場合も多かったようです(世間では脱税といいます)。
2016年の支払い分から、誰が誰に支払ったか番号で管理することになりました。
今後は
企業A(法人番号1000000000000)→個人A(個人番号900000000000)に給与・報酬支払い
企業B(法人番号2000000000000)→個人A(個人番号900000000000)に給与・報酬支払い
企業C(法人番号3000000000000)→個人A(個人番号900000000000)に給与・報酬支払い
があった場合
個人Aに支払われた給与・報酬は3つの法人からの報告があれば
税務署は容易に把握できるようになると思われます。
マイナンバーで副業アルバイトの兼業発覚問題
今までは
企業A→個人Aに給与を支払い
企業B→個人Aに給与を支払い(副業)
があった場合、
副業分は無申告にしていた方が多いようです
今後は
企業A(法人番号1000000000000)→個人A(個人番号900000000000)に給与を支払い
企業B(法人番号2000000000000)→個人A(個人番号900000000000)に給与を支払い(副業)
があった場合
個人Aに支払われた給与は収入として税務署に把握されますから
確定申告の必要性が出てきます。確定申告すれば、給与から先に天引きされる住民税に
変化が発生しますから、変更があったり額が高くなったりすると本来の給与以外にも
給与収入があり天引き額が変更されたことが企業Aにわかることなります
給与にかかわる収入に対しての住民税は給与天引きにするように自治体が推進しています。
税務署から報告を受け、自治体は住民税の天引き額の通知を会社に通知しています。
関連
個人住民税の給与からの特別徴収制度について
マイナンバーで扶養家族の収入発覚問題
サラリーマンは家族が各個人の収入制限内であれば扶養家族として控除(税金が安くなる仕組み)が
受けられる仕組みがあります。誰が扶養かは氏名と生年月日で今まで報告していましたが、その内容が
実在するか、収入が制限内かは報告のみで実際には調べられては射なかったようです。
今後は、扶養家族の個人番号も記載する必要がありますので虚偽の報告は発覚する可能性が高いです
つまり
今までは
個人Aは個人Bを扶養家族配偶者(収入0)、個人Cを扶養家族子(収入0)としていた場合
企業A→個人Aに給与支払い
企業B→個人Bにアルバイト給与支払い
企業C→個人Cにアルバイト給与支払い
企業Aに個人Aは扶養家族BとCがいることを報告すれば税が安くなりました
収入0なら報告も何も出来ませんので個人AはB.Cの無収入証明は不要です
(個人B.Cは企業B.Cとは調整はしないものとします)
2016年の支払い分から、誰が誰に支払ったか番号で管理することになりました。
並びに、扶養家族のマイナンバー報告が開始されました。
今後は
企業A(法人番号1000000000000)→個人A(個人番号900000000000)に給与支払い
企業B(法人番号2000000000000)→個人B(個人番号910000000000)にアルバイト給与支払い
企業C(法人番号3000000000000)→個人C(個人番号920000000000)にアルバイト給与支払い
があり
個人A(個人番号900000000000)の扶養家族として
個人B(個人番号910000000000)
個人C(個人番号920000000000)
の登録があった場合
個人B・個人Cが無収入ではないことが税務署では把握できることになると思われます
その場合、扶養家族かどうかの収入判断が税務署で取れることになりました
その他に、兄弟で同一の収入のない親を扶養親族としている場合も今まではチェックできませんでしたが
今後は同一の無収入親族を複数の人が扶養しているということでどちらかは指摘されることになります
○大企業の個人番号マイナンバー収集方法の1つ
従業員数が何十万人もいて各営業所ではマイナンバー業務を行わず
事務集中センターで外部委託によるマイナンバー管理をしている企業の場合の解説です
1.募集方法の案内文が配布されます
社員の皆様へ
マイナンバーの収集に関するお知らせ
1.制度概要
2016年1月から、マイナンバー制度が開始されます。
マイナンバー制度とは、住民票を有する国民一人ひとりに個人番号(マイナンバー)が付与され、
複数の機関に存在する個人の情報が同一人の情報であるを確認できるようにすることで、
「公平公正な社会の実現」、「国民の利便性の向上」、「行政の効率化」を目指す制度であり、
社会保障、税及び災害対策の分野でマイナンバーが利用されてます。
2.マイナンバーの通知等
皆さまやご家族のマイナンバーの「通知カード」は、2015年10月以降順次、各市町村から
住民票の住所宛に郵送されます。マイナンバーは、生涯にわたって使うこととされていますので、
通知カードを捨てたり、誤って廃棄したりすることのないようにしてください。
3.利用目的
事業者(会社)においては、従業員の社会保険や税に関する手続きにおいて、マイナンバーを
利用することが法令で定められています。会社においては、次の事務手続きの利用するために、
社員の皆さまからマイナンバーを収集します。
(1)給与所得・退職所得の源泉徴収票等の作成事務
(2)各種支払い調書(「報酬、料金、契約金及び賞金等の支払調書」等)の作成事務
(3)財産形成非課税住宅(年金)貯蓄申告書等の作成事務
(4)雇用保険の届出事務
(5)健康保険・厚生年金保険の届出事務
(6)社員の配偶者に関する国民年金第三号被保険者の届出事務
会社グループ各社及び会社共済組合におけるマイナンバーの共同利用は行いません
4.マイナンバーの提供(収集)
マイナンバー収集に必要な申請キットが到着次第、給与事務担当者から交付しますので、
皆さま及び扶養親族の方のマイナンバー等の提供にご協力ください。
5.その他
2015年11月2日から、会社グループ専用マイナンバーコールセンターが設置されます。
マイナンバー収集等に関する質問等がある場合は、次の問いあわせ先へ連絡してください。
<お問い合わせ先>会社グループ専用マイナンバーコールセンター
TEL03−0000−0000
開設時間 平日09:00〜18:00(年末年始を除く)
公的業務で利用される個人番号マイナンバーの書類での記載方法
●雇用保険関連について
雇用保険被保険者番号に紐付けられています

●確定申告について
所得税の確定申告書に納税者の個人番号マイナンバーを記入します

●源泉所得税について
給与所得者の扶養控除等(異動)申告書に給与の支払者の法人番号が記載されます
同様に控除対象者の配偶者や親族の個人番号マイナンバーを記載します
当然、本人の個人番号マイナンバーも記載します

●報酬・料金・契約金及び賞金の支払い調書について
個人に支払う場合は個人番号マイナンバーを記載し、
法人に支払う場合は法人番号が記載されます

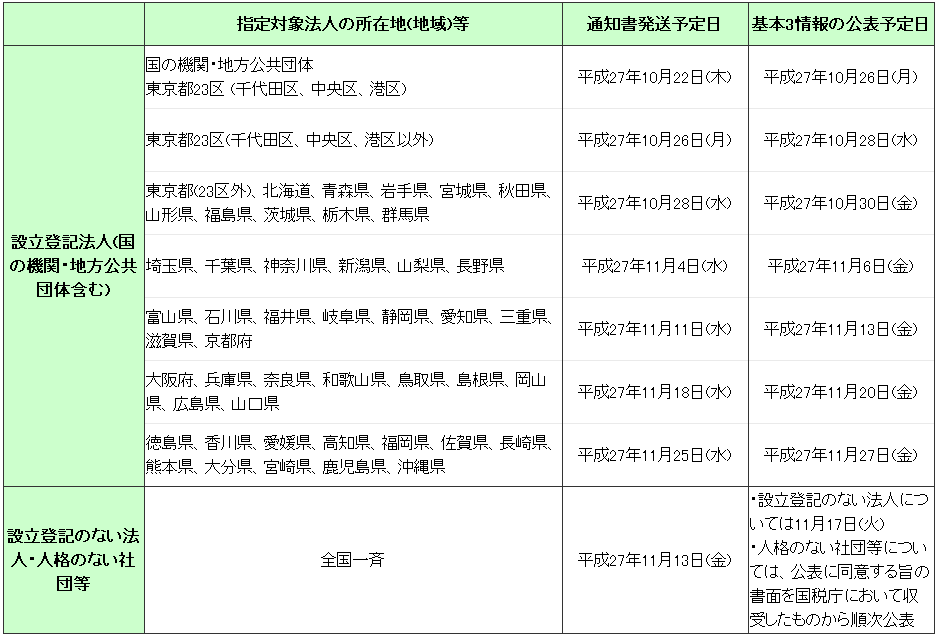
○法人番号の調べ方
法人番号については、下記のスケジュールで順次公開されています。
東京地域−10/26
関東地域−11/06
北日本地域−10/30
関西・中国地域−11/20
四国・九州地域−11/27
登記されていない法人・団体−11/17
1.検索サイトにアクセスします

2.住所や名前(商号)から調べられます

3.所在地で調べてみます。試しに銀座のクラブビルと言われている「東京都中央区銀座8-6-18」で調べました

4.結果が出ました。クラブも会社なんでしょうか。よくわかりません
でも、女性の名前とかカワイイ名前はそれっぽいです

5.今度はわかりやすい「法曹ビル(東京都港区赤坂2-2-21)」で調べました

6.結果が出ました。法律とかの業務の会社が出てきました

検索サイト
法人番号検索
他の地域
法人番号検索で住所から企業検索:東京都や南関東
法人番号検索で住所から企業検索:北海道・東北・北関東
法人番号検索で住所から企業検索:中部・信越・中部
戻る
0196818